繁体
加入收藏
首页
走进八公山
综合信息
政府信息公开
文化旅游
政务服务
政民互动
数据发布
首页
走进八公山
综合信息
政府信息公开
文化旅游
政务服务
政民互动
数据发布
您的位置:
首页
>
信息公开
> 淮南市八公山区幼儿园
>
校园安全
>
应急管理
索
引
号:
/202511-00007
信息分类:
应急管理
内容分类:
发布日期:
2025-11-18 16:18
发布机构:
淮南市八公山区幼儿园
成文日期:
生效时间:
废止时间:
名
称:
2025.11.16幼儿园亲子运动会突发事件应急预案
点
击
量:
文
号:
关
键
词:
索
引
号:
/202511-00007
信息分类:
应急管理
内容分类:
发布日期:
2025-11-18 16:18
发布机构:
淮南市八公山区幼儿园
成文日期:
生效时间:
有
效
性:
名
称:
2025.11.16幼儿园亲子运动会突发事件应急预案
点
击
量:
文
号:
关
键
词:
2025.11.16幼儿园亲子运动会突发事件应急预案
发布时间:2025-11-18 16:18
信息来源:淮南市八公山区幼儿园
文字大小:[
大
中
小
]
背景色:
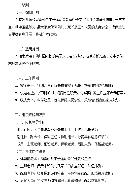
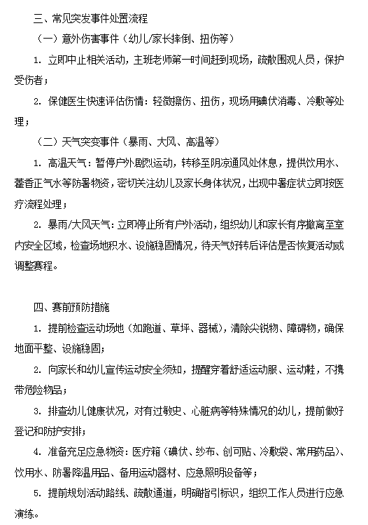
幼儿园亲子运动会突发事件应急预案
正在更新中...
为进一步了解掌握社会公众对政策执行效果的反馈与评价,请您对该政策的制定及执行提出宝贵的意见或建议。我们将及时收集并分析,共同助力政策不断完善。
姓 名:
联系方式:
*
内 容:
*
验 证 码:
打印本页