繁体
加入收藏
首页
走进八公山
综合信息
政府信息公开
文化旅游
政务服务
政民互动
数据发布
首页
走进八公山
综合信息
政府信息公开
文化旅游
政务服务
政民互动
数据发布
您的位置:
首页
>
信息公开
> 八公山区山王镇
>
基本医疗卫生
索
引
号:
00306128X/202408-00018
信息分类:
基本医疗卫生
内容分类:
综合政务,青少年,公民,DOC
发布日期:
2024-08-05 15:59
发布机构:
八公山区山王镇
成文日期:
生效时间:
废止时间:
名
称:
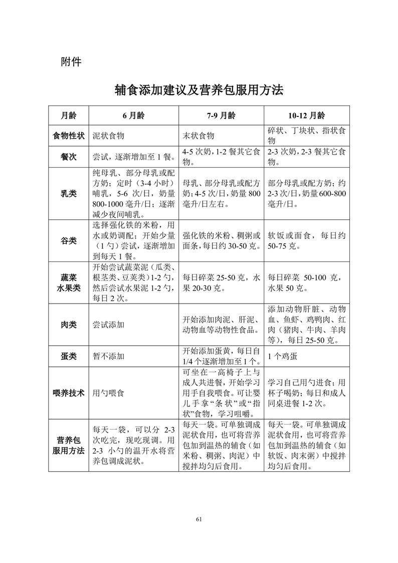
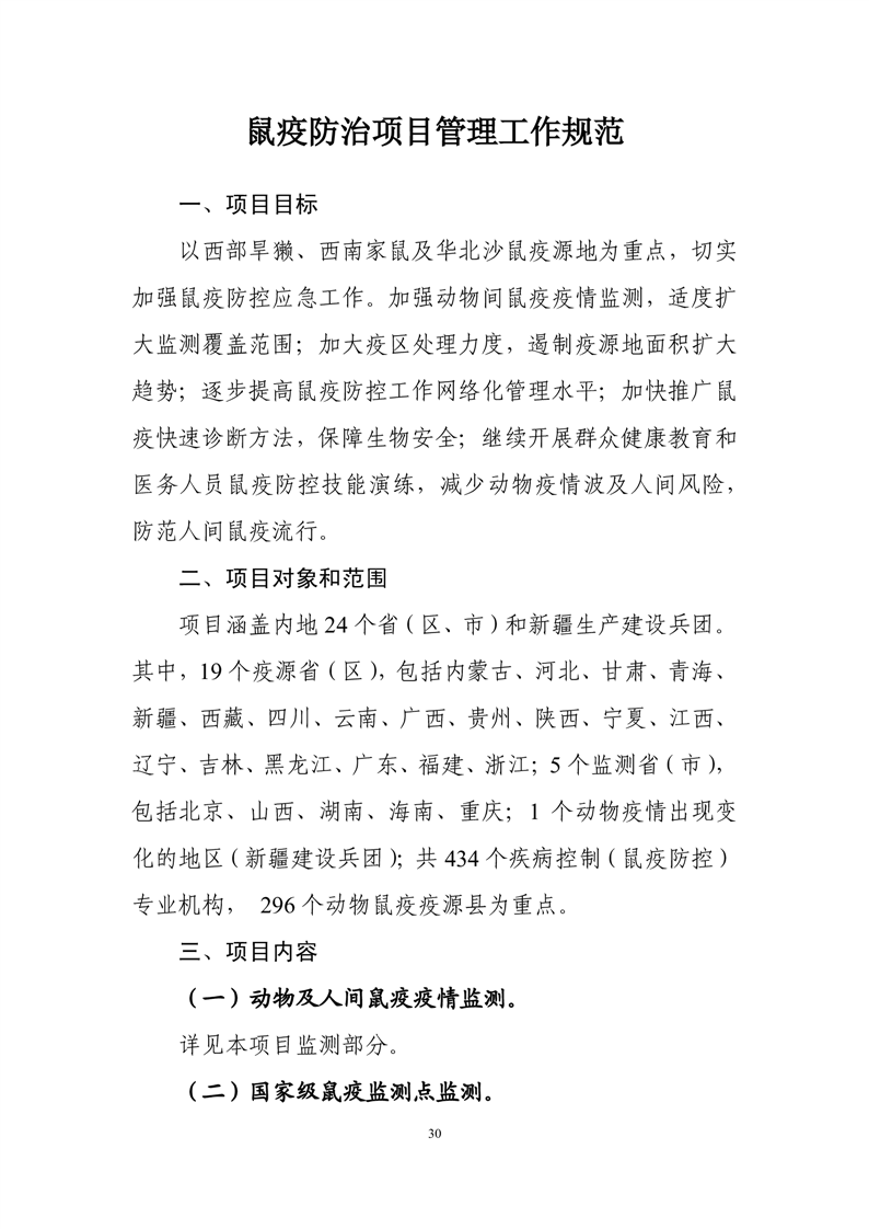
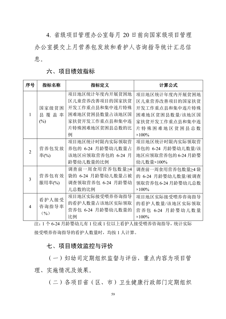
新划入国家基本公共卫生服务项目工作规范
点
击
量:
文
号:
关
键
词:
索
引
号:
00306128X/202408-00018
信息分类:
基本医疗卫生
内容分类:
综合政务,青少年,公民,DOC
发布日期:
2024-08-05 15:59
发布机构:
八公山区山王镇
成文日期:
生效时间:
有
效
性:
名
称:
新划入国家基本公共卫生服务项目工作规范
点
击
量:
文
号:
关
键
词:
新划入国家基本公共卫生服务项目工作规范
发布时间:2024-08-05 15:59
信息来源:八公山区山王镇
文字大小:[
大
中
小
]
背景色:
为进一步了解掌握社会公众对政策执行效果的反馈与评价,请您对该政策的制定及执行提出宝贵的意见或建议。我们将及时收集并分析,共同助力政策不断完善。
姓 名:
联系方式:
*
内 容:
*
验 证 码:
打印本页