《淮南市八公山区山王镇闪冲村村庄规划(2021-2035年)》公示(批前)
《淮南市八公山区山王镇闪冲村村庄规划(2021-2035年)》公示(批前)
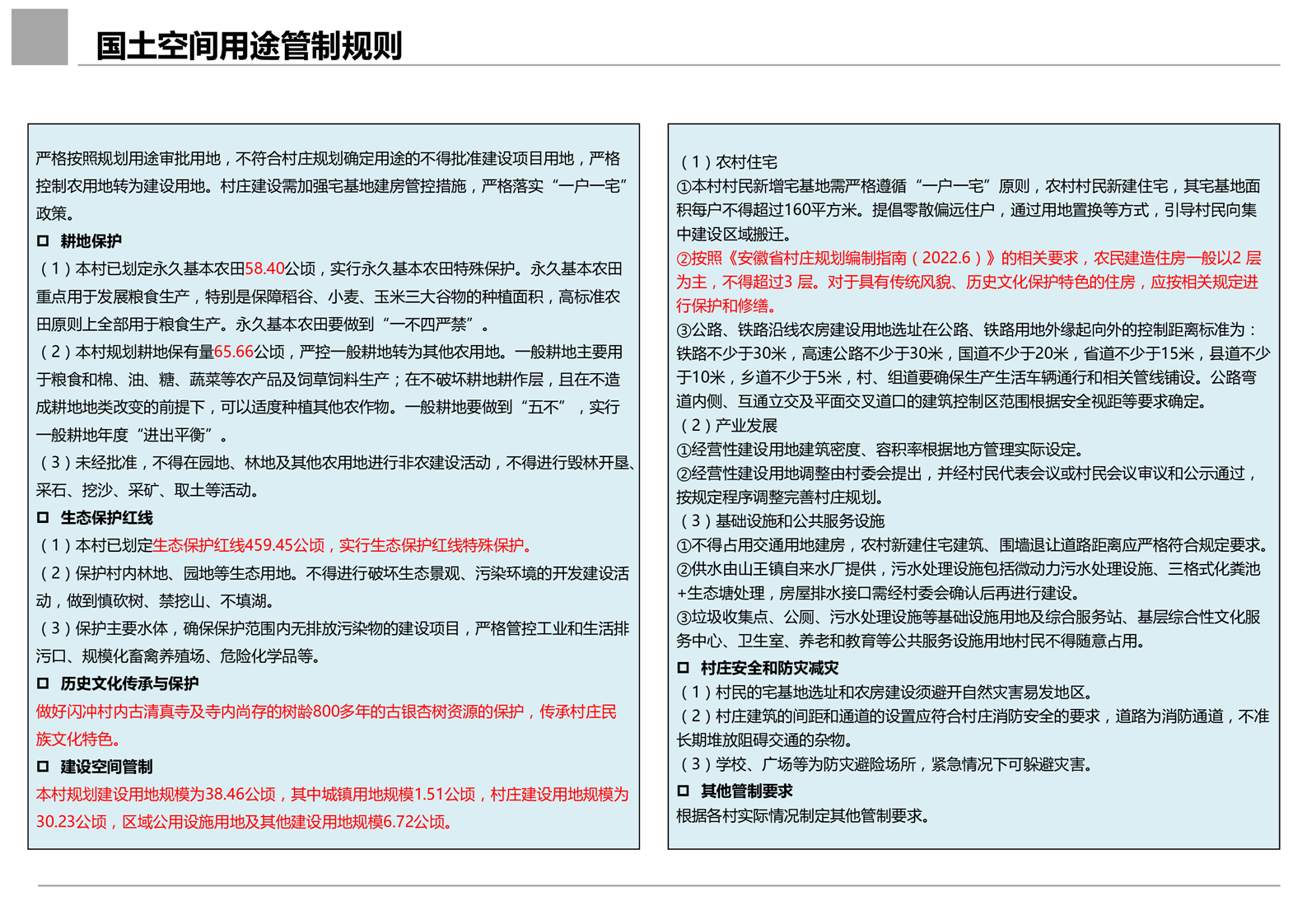
为了促进安徽省乡村振兴战略深入实施,按照安徽省自然资源厅印发《关于开展村庄规划试点工作的通知》的要求,结合山王镇闪冲村的实际情况,编制了《淮南市八公山区山王镇闪冲村村庄规划(2021-2035年)》,《规划》于2024年1月30日通过县自然资源和规划局组织的专家评审,依据有关规定要求,现将规划成果进行公示。
公示时间:2024年2月1日——2024年3月1日
联系电话:0554-5216836
一、规划范围
规划范围为八公山区山王镇闪冲村,规划总用地面积约为623.75公顷。
二、规划年限
本次规划期限为:2021-2035年
三、规划主要内容
根据闪冲村实际现状,梳理土地资源、生态资源、产业资源,结合村庄实际发展需求,打造“民族底蕴·和美典范”的八公山区农旅示范村发展目标。规划通过乡村土地盘整,整体推进农用地整理、建设用地整理和乡村生态保护修复,实现建设用地减量,并为未来发展预留空间。同时明确村庄具体地块用途及重点地块建设强度,引导村庄分类整治,提升产业发展,改善人居环境。
附件:闪冲村两图一表一则
八公山区山王镇人民政府
2024年2月1日




