繁体
加入收藏
首页
走进八公山
综合信息
政府信息公开
文化旅游
政务服务
政民互动
数据发布
首页
走进八公山
综合信息
政府信息公开
文化旅游
政务服务
政民互动
数据发布
您的位置:
首页
>
信息公开
> 八公山区八公山镇
>
财政资金
>
财政专项资金管理和使用情况
>
村级公益事业建设一事一议财政奖补资金
>
政策与标准
索
引
号:
003061298/202301-00029
信息分类:
政策与标准
内容分类:
发布日期:
2023-01-13 10:26
发布机构:
八公山区八公山镇
成文日期:
生效时间:
废止时间:
名
称:
2022年农村公益事业财政奖补工作实施方案(含分配标准)
点
击
量:
文
号:
关
键
词:
索
引
号:
003061298/202301-00029
信息分类:
政策与标准
内容分类:
发布日期:
2023-01-13 10:26
发布机构:
八公山区八公山镇
成文日期:
生效时间:
有
效
性:
名
称:
2022年农村公益事业财政奖补工作实施方案(含分配标准)
点
击
量:
文
号:
关
键
词:
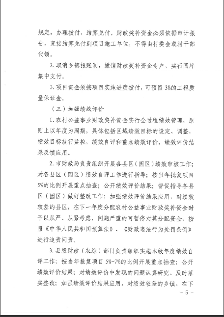
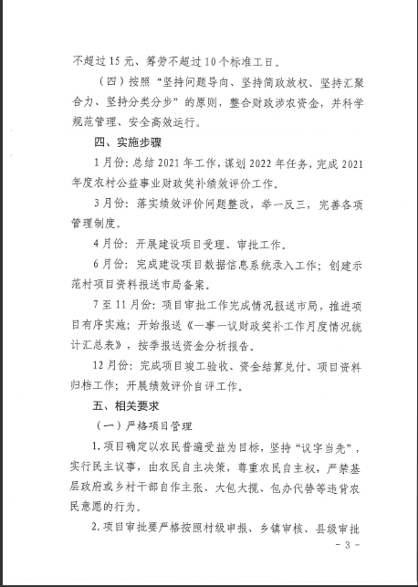
2022年农村公益事业财政奖补工作实施方案(含分配标准)
发布时间:2023-01-13 10:26
信息来源:八公山区八公山镇
文字大小:[
大
中
小
]
背景色:
为进一步了解掌握社会公众对政策执行效果的反馈与评价,请您对该政策的制定及执行提出宝贵的意见或建议。我们将及时收集并分析,共同助力政策不断完善。
姓 名:
联系方式:
*
内 容:
*
验 证 码:
打印本页