繁体
加入收藏
首页
走进八公山
综合信息
政府信息公开
文化旅游
政务服务
政民互动
数据发布
首页
走进八公山
综合信息
政府信息公开
文化旅游
政务服务
政民互动
数据发布
您的位置:
首页
>
信息公开
> 八公山区市场监督管理局
>
政策法规
>
部门文件
索
引
号:
113404053966601513/202005-00002
信息分类:
部门文件
内容分类:
综合政务
发布日期:
2020-05-20 14:47
发布机构:
八公山区市场监督管理局
成文日期:
生效时间:
废止时间:
有效
名
称:
市场监管总局关于优化强制性产品认证目录的公告(2020年第18号)
点
击
量:
文
号:
无
关
键
词:
强制性产品认证 市场监管总局
索
引
号:
113404053966601513/202005-00002
信息分类:
部门文件
内容分类:
综合政务
发布日期:
2020-05-20 14:47
发布机构:
八公山区市场监督管理局
成文日期:
生效时间:
有
效
性:
有效
名
称:
市场监管总局关于优化强制性产品认证目录的公告(2020年第18号)
点
击
量:
文
号:
无
关
键
词:
强制性产品认证 市场监管总局
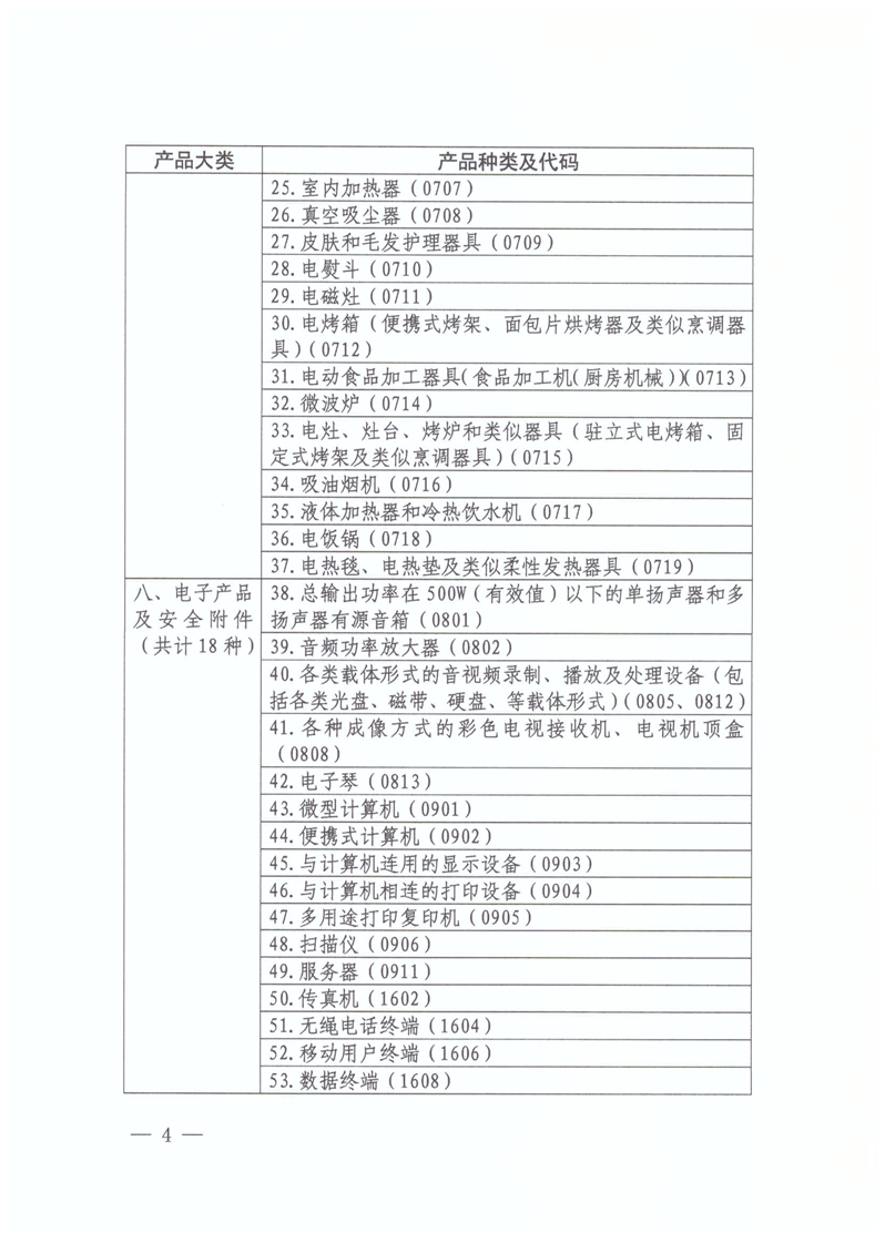
市场监管总局关于优化强制性产品认证目录的公告(2020年第18号)
发布时间:2020-05-20 14:47
信息来源:淮南市市场监督管理局
文字大小:[
大
中
小
]
背景色:
为进一步了解掌握社会公众对政策执行效果的反馈与评价,请您对该政策的制定及执行提出宝贵的意见或建议。我们将及时收集并分析,共同助力政策不断完善。
姓 名:
联系方式:
*
内 容:
*
验 证 码:
打印本页