繁体
加入收藏
首页
走进八公山
综合信息
政府信息公开
文化旅游
政务服务
政民互动
数据发布
首页
走进八公山
综合信息
政府信息公开
文化旅游
政务服务
政民互动
数据发布
您的位置:
首页
>
信息公开
> 八公山区卫生健康委员会
>
政策法规
>
上级文件
索
引
号:
674234399/202205-00004
信息分类:
上级文件
内容分类:
综合政务,其他,婴幼儿,公民,DOC
发布日期:
2022-03-01 15:32
发布机构:
八公山区卫生健康委员会
成文日期:
2022-03-01
生效时间:
2022-03-01
废止时间:
有效
名
称:
转发关于开展2022年安徽省示范性老年友好型社区创建工作的通知
点
击
量:
文
号:
关
键
词:
友好型 创建
索
引
号:
674234399/202205-00004
信息分类:
上级文件
内容分类:
综合政务,其他,婴幼儿,公民,DOC
发布日期:
2022-03-01 15:32
发布机构:
八公山区卫生健康委员会
成文日期:
2022-03-01
生效时间:
2022-03-01
有
效
性:
有效
名
称:
转发关于开展2022年安徽省示范性老年友好型社区创建工作的通知
点
击
量:
文
号:
关
键
词:
友好型 创建
转发关于开展2022年安徽省示范性老年友好型社区创建工作的通知
发布时间:2022-03-01 15:32
信息来源:八公山区卫生健康委员会
文字大小:[
大
中
小
]
背景色:
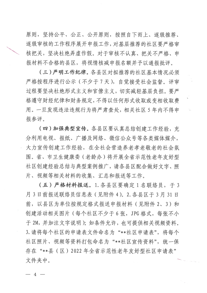
为进一步了解掌握社会公众对政策执行效果的反馈与评价,请您对该政策的制定及执行提出宝贵的意见或建议。我们将及时收集并分析,共同助力政策不断完善。
姓 名:
联系方式:
*
内 容:
*
验 证 码:
打印本页