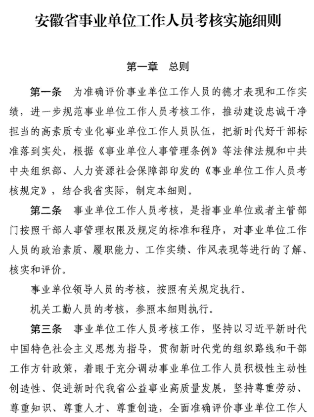
关于做好2023年度全区事业单位工作人员考核工作的通知
淮八人社〔2024〕1号
关于做好2023年度全区事业单位工作人员
考核工作的通知
各镇人民政府、各街道办事处、区直各部门及有关单位:
为做好2023年度全区事业单位工作人员考核工作,现将《安徽省事业单位工作人员考核实施细则》(皖人社发〔2024〕1号) (以下简称《考核细则》)转发给你们(见附件1),并就有关事项通知如下:
一、考核范围
事业单位(不含参照公务员法管理的事业单位)在编在岗工作人员。
事业单位领导人员的考核,按照干部人事管理权限及有关规定执行。
机关工勤人员的考核,参照考核细则执行。
二、年度考核内容、方法、档次、程序和结果运用
事业单位工作人员年度考核内容、方法、档次、程序和结果运用等按照《考核细则》有关要求执行。
三、年度考核优秀比例
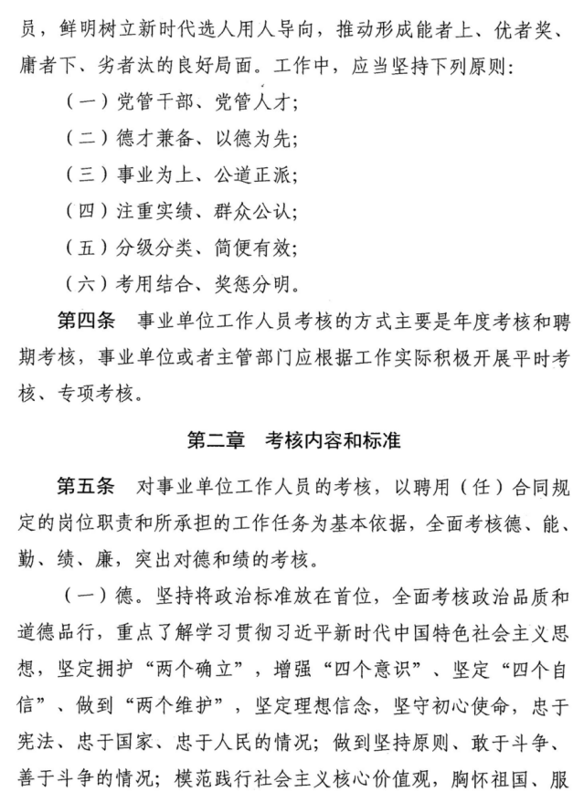
事业单位工作人员年度考核优秀档次人数,一般不超过本单位应参加年度考核的工作人员总人数的20%。事业单位存在《考核细则》第二十四条或第二十五条规定情形的,其工作人员年度考核优秀档次的比例可以适当提高。事业单位存在《考核细则》第二十六条规定情形的,其工作人员年度考核优秀档次比例一般不超过15%。对单位较小、人数较少的事业单位,在不突破总体优秀档次比例前提下,考核结果报送至区人社局后统筹参加二次测评。
四、相关事宜
(一)拟提高年度考核优秀比例的事业单位,须经主管部门审核同意,并报区人社局批准后执行。申报材料须附符合提升优秀比例情形的相关佐证材料。
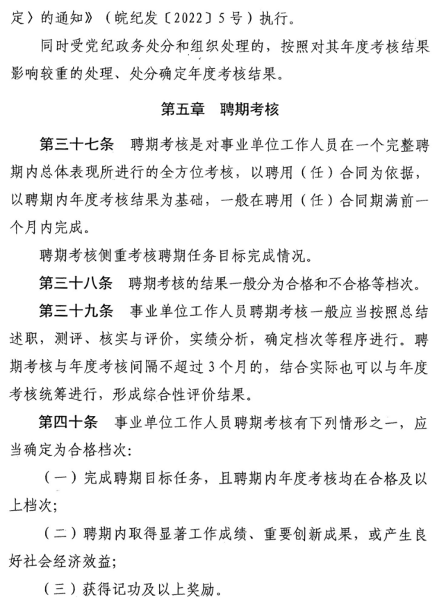
(二)受到处分的事业单位工作人员,其年度考核有关事宜,分别按以下规定执行:依据《事业单位工作人员处分规定》受到处分的,其年度考核结果按该规定执行;依据《中国共产党纪律处分条例》等受到党纪处分的或依据《中华人民共和国公职人员政务处分法》等受到政务处分的,其年度考核结果按照《印发〈关于党纪政务处分决定执行工作规定〉的通知》(皖纪发〔2022〕5号)执行。
(三)年度考核结果运用按照《事业单位工作人员奖励规定》(人社部规〔2018〕4号)和《考核细则》等规定执行。
五、有关要求
(一)高度重视,强化领导。事业单位工作人员年度考核由所在事业单位或主管部门组织实施。各部门(单位)要充分认识考核工作的重要性,加强对年度考核工作的组织领导和监督指导,结合实际,制定具体的考核工作方案,优化工作流程,确保年度考核工作按期顺利完成。
(二)严格标准,客观公正。今年是执行《考核细则》的第一年,各部门(单位)要严格按照《考核细则》和本通知要求,不得擅自突破考核优秀比例,不得扩大考核基数范围。严格按照规定的考核内容、方法、程序等要求,客观公正地对工作人员进行全面考察和评价,确保考核结果的准确性。
(三)及时汇总,按时报送。各单位于2024年3月15日前申报提高优秀档次比例,填报《淮南市事业单位工作人员年度考核优秀等次比例申报表》(附件2),经主管部门审核,报区人社局核准,并于2024年4月3日前将年度考核结果(包括附件3、附件4、附件5、附件6、考核结果的说明)报区人社局备案。
如因特殊原因,不能按时完成考核工作的单位,须向区人社局作书面说明。
联系人:区人社局3楼318,联系电话:0554-5617023。
附件:1.《安徽省事业单位工作人员考核实施细则》
2.《淮南市事业单位工作人员年度考核优秀等次比例申报表》;
6.《淮南市事业单位工作人员年度考核基本合格、不合格以及非试用期不定等次人员名册》。
八公山区人力资源和社会保障局
2024年2月28日
附件1:






















附件2:
淮南市事业单位工作人员年度考核
优秀等次比例申报表
(2023年度)
申报单位: 时间:
|
在编人数 |
|
参加年度 考核人数 |
|
|
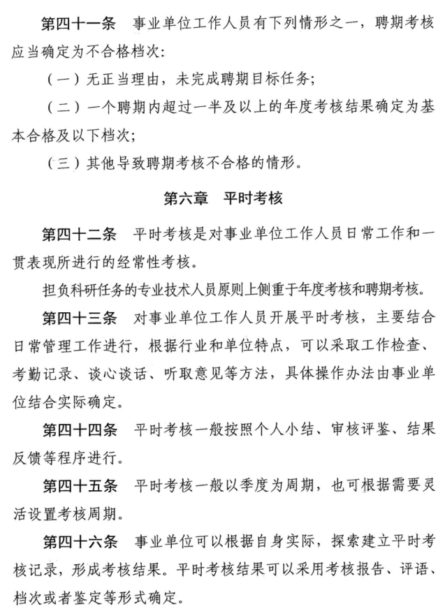
优秀等次 比例(%) |
|
拟评定为优秀 等次的人员数 |
|
|
何年何月 受何部门 何种表彰 |
|
||
|
呈报单位 意 见 |
盖 章 年 月 日 |
||
|
主管部门 意 见 |
盖 章 年 月 日 |
||
|
政府人力资源和社会保障部门 意见 |
盖 章 年 月 日 |
||
联系人: 联系电话:
附件3:
淮南市事业单位工作人员年度考核登记表
( 2023年度 )
单位:
|
姓 名 |
|
性 别 |
|
出生年月 |
|
|
|
|
民 族 |
|
政治面貌 |
|
文化程度 |
|
|
|
|
管理岗位职务 |
|
专技岗位职务 |
|
工勤岗位等级 |
|
|
|
|
本 人 总 结
|
|
||||||
|
|
|||||||
|
评语及考核等次建议 主 管 领 导 |
签名 年 月 日 |
||||||
|
审 核 意 见 考 核 单 位
|
(盖章) 年 月 日 |
||||||
|
个人 意见 |
(盖章) 年 月 日 |
||||||
|
未确定等次或不参加考核情况说明 |
(盖章) 年 月 日 |
||||||
附件4 :
淮南市事业单位工作人员年度考核审核备案呈报表
单位(盖章): ( 2023年度) 年 月 日
|
项 目 |
总 计 |
人 员 结 构 情 况 |
||||||||||
|
领导人员 |
管理人员 |
专业技术人员 |
工勤技能人员 |
试用期人员 |
机关工勤人员 |
|||||||
|
人数 |
职务 |
|||||||||||
|
总人数 |
|
|
|
|
|
|
|
|
||||
|
实际参加考核人数 |
小 计 |
|
|
|
|
|
|
|
|
|||
|
优秀 |
|
|
|
|
|
|
|
|
||||
|
合格 |
|
|
|
|
|
|
|
|
||||
|
基本合格 |
|
|
|
|
|
|
|
|
||||
|
不合格 |
|
|
|
|
|
|
|
|
||||
|
未定等次 |
|
|
|
|
|
|
|
|
||||
|
未参加考核人数 |
|
|
|
|
|
|
|
|
||||
|
优秀等次 比例情况 |
优秀等次人员 占总人数(%) |
主管部门 意见 |
年 月 日 |
政府人力资源和社会保障部门意见 |
年 月 日 |
|||||||
|
|
||||||||||||
说明:1.各事业单位的年度考核结果向主管部门和政府人力资源和社会保障部门呈报审核;2.“总计”栏对应的总人数,等于“参加考核人数”与“未参加考核人数”之和;“领导人员”栏指事业单位负责同志,请对应填写人数及相应级别;3. 此表一式三份上报。 填表人: 联系电话:
附件5:
淮南市事业单位工作人员年度考核优秀等次人员名册
单位(盖章): ( 2023年度) 年 月 日
|
序号 |
姓名 |
性别 |
管理岗位(职务)或专技岗位(职务)或工勤岗位(等级) |
备注 |
|
|
|
|
|
|
|
|
|
|
|
|
|
|
|
|
|
|
|
|
|
|
|
|
|
|
|
|
|
|
|
|
|
|
|
|
说明:1.此表一式三份,由主管部门报同级人力资源和社会保障部门审核、备案。
2.此页不够可另附表添加。
填表人: 联系电话:
附件6:
淮南市事业单位工作人员年度考核基本合格、不合格以及非试用期不定等次人员名册
单位(盖章): ( 2023年度) 年 月 日
|
序号 |
姓名 |
性别 |
管理岗位(职务)或专技岗位(职务) 或工勤岗位(等级) |
评为基本合格、不合格以及非试用期不定等次的 主要原因(须附事实说明材料) |
备注 |
|
|
|
|
|
|
|
|
|
|
|
|
|
|
|
|
|
|
|
|
|
|
|
|
|
|
|
|
|
|
|
|
|
|
|
说明:1.此表一式三份,由主管部门报同级人力资源和社会保障部门审核、备案。
2.此页不够可另附表添加。
填表人: 联系电话:
