繁体
加入收藏
首页
走进八公山
综合信息
政府信息公开
文化旅游
政务服务
政民互动
数据发布
首页
走进八公山
综合信息
政府信息公开
文化旅游
政务服务
政民互动
数据发布
您的位置:
首页
>
信息公开
> 八公山区民政局
>
行政执法
>
行政强制
>
行政强制分表和流程图
索
引
号:
003061220/202301-00016
信息分类:
行政强制分表和流程图
内容分类:
发布日期:
2023-01-05 11:01
发布机构:
八公山区民政局
成文日期:
生效时间:
废止时间:
名
称:
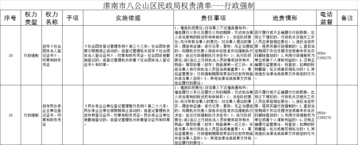
淮南市八公山区民政局权责清单---行政强制(含权力实施依据、责任事项、追责情形、监督电话等)
点
击
量:
文
号:
关
键
词:
索
引
号:
003061220/202301-00016
信息分类:
行政强制分表和流程图
内容分类:
发布日期:
2023-01-05 11:01
发布机构:
八公山区民政局
成文日期:
生效时间:
有
效
性:
名
称:
淮南市八公山区民政局权责清单---行政强制(含权力实施依据、责任事项、追责情形、监督电话等)
点
击
量:
文
号:
关
键
词:
淮南市八公山区民政局权责清单---行政强制(含权力实施依据、责任事项、追责情形、监督电话等)
发布时间:2023-01-05 11:01
信息来源:八公山区民政局
文字大小:[
大
中
小
]
背景色:
为进一步了解掌握社会公众对政策执行效果的反馈与评价,请您对该政策的制定及执行提出宝贵的意见或建议。我们将及时收集并分析,共同助力政策不断完善。
姓 名:
联系方式:
*
内 容:
*
验 证 码:
打印本页