繁体
加入收藏
首页
走进八公山
综合信息
政府信息公开
文化旅游
政务服务
政民互动
数据发布
首页
走进八公山
综合信息
政府信息公开
文化旅游
政务服务
政民互动
数据发布
您的位置:
首页
>
信息公开
> 八公山区发展和改革委员会
>
行政执法
>
行政执法公示
索
引
号:
554591375/202405-00019
信息分类:
行政执法公示
内容分类:
发布日期:
2024-05-24 15:38
发布机构:
八公山区发展和改革委员会
成文日期:
生效时间:
废止时间:
名
称:
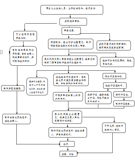
【行政权力流程图】八公山区发改委行政处罚类流程图
点
击
量:
文
号:
关
键
词:
索
引
号:
554591375/202405-00019
信息分类:
行政执法公示
内容分类:
发布日期:
2024-05-24 15:38
发布机构:
八公山区发展和改革委员会
成文日期:
生效时间:
有
效
性:
名
称:
【行政权力流程图】八公山区发改委行政处罚类流程图
点
击
量:
文
号:
关
键
词:
【行政权力流程图】八公山区发改委行政处罚类流程图
发布时间:2024-05-24 15:38
信息来源:八公山区发展和改革委员会
文字大小:[
大
中
小
]
背景色:
为进一步了解掌握社会公众对政策执行效果的反馈与评价,请您对该政策的制定及执行提出宝贵的意见或建议。我们将及时收集并分析,共同助力政策不断完善。
姓 名:
联系方式:
*
内 容:
*
验 证 码:
打印本页