返回首页
专题首页
专题首页
政策解读
回应关切
在线办事
依申请公开
八公山区
谢家集区
田家庵区
潘集区
寿县
凤台县
大通区
首页
> 八公山区人民政府
>
公开领域
>
救灾
>
政策法规
>
政策文件
索
引
号:
003061167/202212-00084
信息分类:
政策文件
内容分类:
市场监管、安全生产监管,民政、扶贫、救灾
发文日期:
2022-12-14 16:10
发布机构:
八公山区人民政府
成文日期:
生效时间:
废止时间:
名
称:
关于印发《八公山区减灾救灾委员会办公室工作规则》的通知
点
击
量:
文
号:
淮八减救办〔2022〕6号
关
键
词:
关于印发《八公山区减灾救灾委员会办公室工作规则》的通知
索
引
号:
003061167/202212-00084
信息分类:
政策文件
内容分类:
市场监管、安全生产监管,民政、扶贫、救灾
发文日期:
2022-12-14 16:10
发布机构:
八公山区人民政府
成文日期:
生效时间:
废止时间:
名
称:
关于印发《八公山区减灾救灾委员会办公室工作规则》的通知
点
击
量:
文
号:
淮八减救办〔2022〕6号
关
键
词:
关于印发《八公山区减灾救灾委员会办公室工作规则》的通知
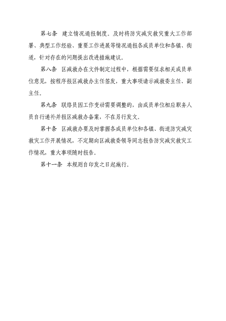
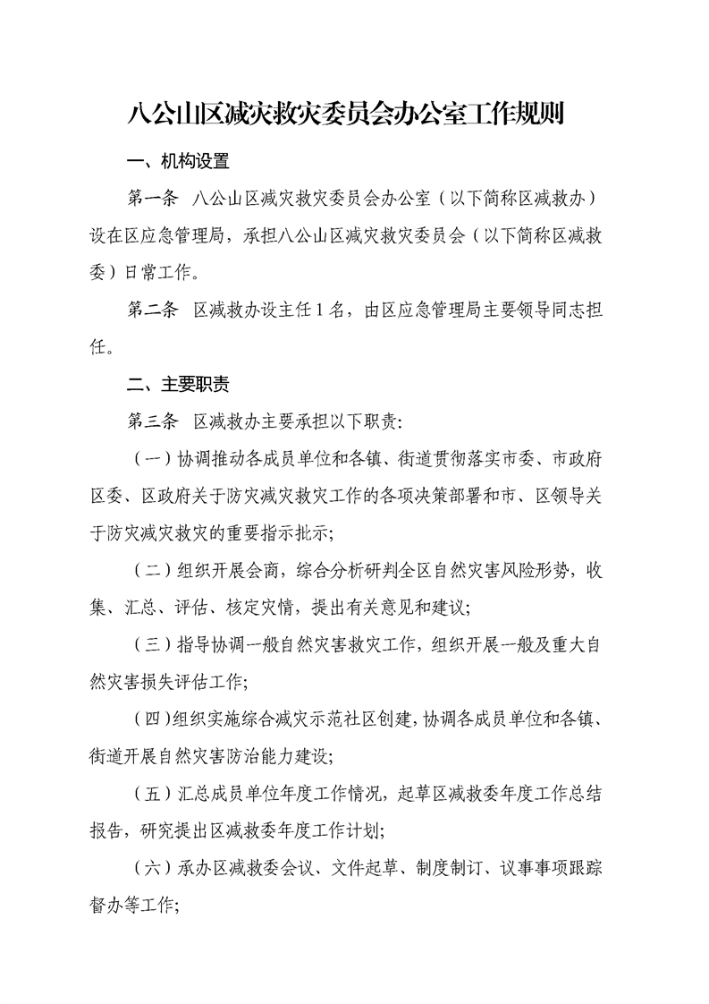
关于印发《八公山区减灾救灾委员会办公室工作规则》的通知
发布时间:2022-12-14 16:10
来源:八公山区减救办
【字体:
大
中
小
】
作者:周利
扫一扫在手机打开当前页
打印本页
关闭窗口